点击量:10万+




关于新冠肺炎无症状感染者刘某璐的调查公告
2021年8月3日,遂平县在排查郑州六院关联人员过程中,发现7月23日返遂高风险人员刘某璐,即开展流行病学调查。同时于下午1点多由120救护车送至县医院隔离病房,当晚核酸初筛结果呈阳性,经驻马店市疾控中心复核,认定为无症状感染者。在复核的同时,遂平县立即启动应急机制,迅速开展中风险地区划定及其区域内人员流行病学调查、核酸检测、消杀、隔离等相关工作。现将有关情况公告如下:
刘某璐,女,15岁;母亲,曾某玲,女,40岁。现居住地:遂平县灈阳街道泰安社区魏家胡同4巷。
二人于2021年6月25日至7月22日在郑州六院就诊。7月23日从六院门口乘坐出租车到中州大道凤鸣路口,13:40乘坐郑州至遂平大巴车16:50到遂平中心岗楼汽车站下车,父亲刘某骑电动车接二人回家后未外出。7月30日18:03,在中英街中段雪龙冷食批发店购买冰淇淋,接触张某峰;7月30日18:15,在大禹送水店换水,接触张某及其两个女儿;8月1日8:40至9:36,在纪念碑南200米路东“一家购物中心”购买食品后回家未外出;8月3日下1点多由120救护车送至县医院隔离病房;8月4日11:50全程闭环三级防护转送至郑州市岐伯山医院集中救治。
止目前,该病例已排查出密切接触者14人,名单附后。
流行病学调查工作仍在持续,我县将适时公布流调结果。
遂平县疫情防控指挥部办公室紧急提醒,凡与上述人员存在交集的人员,请立即向所在社区或疾控机构报备,并进行核酸检测,如出现发热、干咳、乏力、腹泻等症状时,应及时拨打120或到当地定点医院发热门诊就诊。为了您和家人的健康安全以及疫情防控大局,请广大群众不信谣、不传谣、不造谣,积极配合开展疫情防控工作。树牢常态化疫情防控意识,做好个人日常防护,科学佩戴口罩、勤洗手、常通风、不聚集,保持社交距离,并尽快到新冠病毒疫苗接种点完成全程接种。
遂平县新冠疫情防控应急指挥部
2021年8月4日
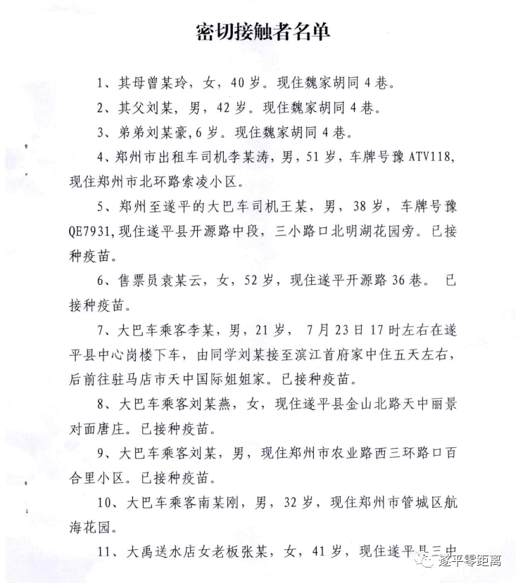
密切接触者名单
1、其母曾某玲,女,40岁。现住魏家胡同4巷。
2、其父刘某, 男,42岁。现住魏家胡同4巷。
3、弟弟刘某豪,6岁。现住魏家胡同4巷。
4、郑州市出租车司机李某涛,男,51岁,车牌号豫ATV118,现住郑州市北环路索凌小区。
5、郑州至遂平的大巴车司机王某,男,38岁,车牌号豫QE7931,现住遂平县开源路中段,三小路口北明湖花园旁。已接种疫苗。
6、售票员袁某云,女,52岁,现住遂平开源路36巷。已接种疫苗。
7、大巴车乘客李某,男,21岁, 7月23日17时左右在遂平县中心岗楼下车,由同学刘某接至滨江首府家中住五天左右,后前往驻马店市天中国际姐姐家。已接种疫苗。
8、大巴车乘客刘某燕,女,现住遂平县金山北路天中丽景对面唐庄。已接种疫苗。
9、大巴车乘客刘某,男,现住郑州市农业路西三环路口百合里小区。已接种疫苗。
10、大巴车乘客南某刚,男,32岁,现住郑州市管城区航海花园。
11、大禹送水店女老板张某,女,41岁,现住遂平县三中家属院。
12、大禹送水店老板女儿王某华,女,16岁,现住遂平县三中家属院。
13、大禹送水店老板女儿王某茹,女,10岁,现住遂平县三中家属院。
14、雪龙冷食批发女老板张某峰,女,现住遂平县冷仓家属院。
以上人员,在我县境内的核酸检测结果目前均为阴性,其余人员已向有关单位发协查函。
免责声明:凡本网注明“来源:XXX(非驻马店广视网、驻马店融媒、驻马店网络问政、掌上驻马店、驻马店头条、驻马店广播电视台)”的作品,均转载自其它媒体,转载目的在于传递更多信息,并不代表本网赞同其观点和对其真实性负责,作品版权归原作者所有,如有侵犯您的原创版权请告知,我们将尽快删除相关内容。凡是本网原创的作品,拒绝任何不保留版权的转载,如需转载请标注来源并添加本文链接,否则承担相应法律后果。
来源 / 遂平县新冠疫情防控应急指挥部
责任编辑 /
审核 / 汤越
终审 / 赵俊峰
上一篇:遂平启动城区全员核酸检测!