掐对手颈部、辱骂裁判,中国足协再开两张罚单

    点击量:15539

中新网北京8月22日电 22日晚,中国足球协会官网又公布了两则处罚决定。中超联赛天津津门虎队球员于洋用手掐对方球员颈部,被停赛4场并罚款4万元。中甲联赛延边龙鼎队球员许波因冲出技术区域辱骂第一助理裁判员,被停赛6场,罚款6万元。

掐对手颈部、辱骂裁判,中国足协再开两张罚单

图片来源:中国足球协会网站

8月18日,中国足球协会超级联赛第23轮场序第177场,山东泰山队与天津津门虎队的比赛在济南奥体中心体育场举行。

根据裁判员报告、比赛监督报告、视频及听证,当比赛进行到第90+2分钟时,在裁判员鸣哨停止比赛后,天津津门虎队5号球员于洋实施暴力行为,用手掐对方球员颈部,裁判员出示红牌将其罚令出场。

比赛画面显示,于洋的动作险些造成双方队员的大规模冲突。最终他被停赛4场,罚款4万元。

掐对手颈部、辱骂裁判,中国足协再开两张罚单

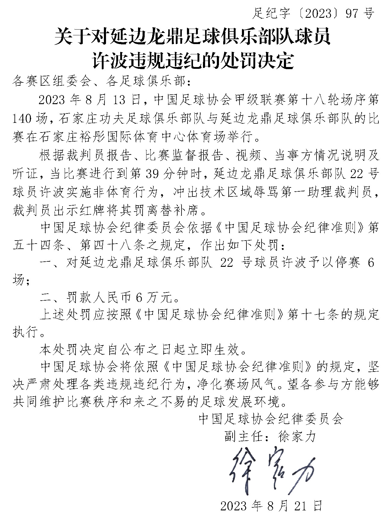
图片来源:中国足球协会网站

另一则公告显示,8月13日,中国足球协会甲级联赛第18轮场序第140场,石家庄功夫队与延边龙鼎队的比赛在石家庄裕彤国际体育中心体育场举行。

根据裁判员报告、比赛监督报告、视频、当事方情况说明及听证,当比赛进行到第39分钟时,延边龙鼎队22号球员许波实施非体育行为,冲出技术区域辱骂第一助理裁判员,裁判员出示红牌将其罚离替补席。

依据相关规定,中国足球协会纪律委员会作出如下处罚:

一、对延边龙鼎足球俱乐部队22号球员许波予以停赛6场;

二、罚款人民币6万元。

公告中写道,中国足球协会将依照《中国足球协会纪律准则》的规定,坚决严肃处理各类违规违纪行为,净化赛场风气。望各参与方能够共同维护比赛秩序和来之不易的足球发展环境。(完)

免责声明:凡本网注明“来源:XXX(非驻马店广视网、驻马店融媒、驻马店网络问政、掌上驻马店、驻马店头条、驻马店广播电视台)”的作品,均转载自其它媒体,转载目的在于传递更多信息,并不代表本网赞同其观点和对其真实性负责,作品版权归原作者所有,如有侵犯您的原创版权请告知,我们将尽快删除相关内容。凡是本网原创的作品,拒绝任何不保留版权的转载,如需转载请标注来源并添加本文链接,否则承担相应法律后果。

来源 / 中国新闻网

责任编辑 / 刘洁琼

审核 / 李俊杰 刘晓明

终审 / 平筠

上一篇:暑假快结束啦,一起瞧瞧孩子们的假期生活多精彩!

下一篇:“现代豫剧之父”樊粹庭和他的传人们(之二)发扬樊粹庭精神 努力打造优秀剧团

精品推荐