点击量:26408
3月24日
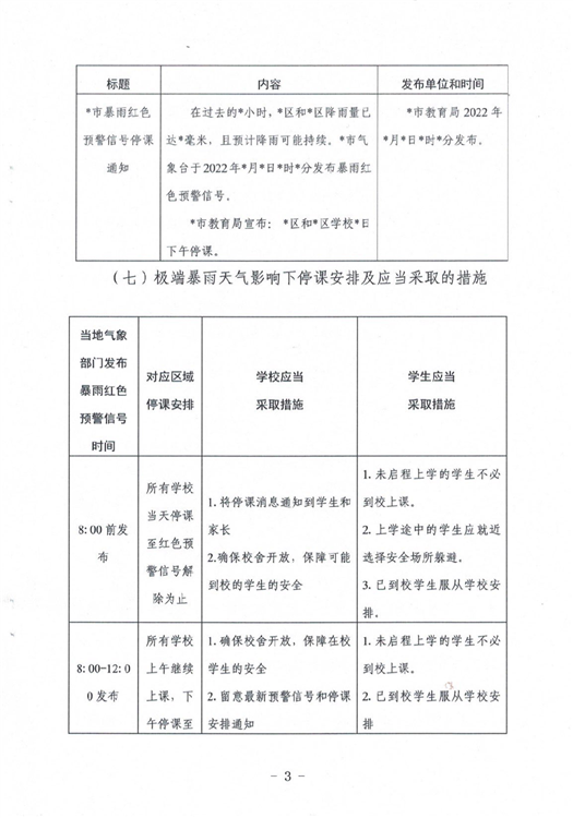
驻马店市教育局和
驻马店市气象局联合发布
关于《驻马店市暴雨红色预警
信号条件下停课工作实施细则》的通知
4月1日起
在暴雨红色预警条件下
学校要全面停课







免责声明:凡本网注明“来源:XXX(非驻马店广视网、驻马店融媒、驻马店网络问政、掌上驻马店、驻马店头条、驻马店广播电视台)”的作品,均转载自其它媒体,转载目的在于传递更多信息,并不代表本网赞同其观点和对其真实性负责,作品版权归原作者所有,如有侵犯您的原创版权请告知,我们将尽快删除相关内容。凡是本网原创的作品,拒绝任何不保留版权的转载,如需转载请标注来源并添加本文链接,否则承担相应法律后果。
来源 / 驻马店市教育局
责任编辑 / 张雪凝
审核 / 李俊杰 刘晓明
终审 / 平筠