2021全国“双创”活动周19日启动 郑州首次作为主会场

    点击量:10万+

喜迎党代会 阔步新征程丨2021全国“双创”活动周10月19日启动 郑州首次作为主会场

大河网讯(河南日报记者 逯彦萃)10月14日,记者从省政府获悉,经国务院批准,2021年全国大众创业万众创新活动周(以下简称2021全国“双创”活动周)定于10月19日至25日举行,主会场设在郑州。继北京、深圳、上海、杭州、成都后,郑州首次作为主会场举办全国“双创”周活动,这也是组委会首次将主会场设在中部城市。

省发展改革委相关负责人表示,全国“双创”活动周主会场首次设在中部,来到河南、落地郑州,是国家推进创新创业高质量发展的重大安排部署,也是对河南和郑州创新创业工作的充分肯定、激励和鞭策。

根据活动周总体方案,2021全国“双创”活动周的主题为“高质量创新创造高水平创业就业”。活动立足新发展阶段、贯彻新发展理念、构建新发展格局,更加突出创业带动就业量质齐升、更加突出创业支撑科技自立自强、更加突出改革激发创新创业创造活力、更加突出创新创业促进全民共同富裕、更加突出创业者的参与度和获得感。活动将采取线上与线下相结合形式,突出河南创新创业特色,全方位、多渠道展示全国创新创业工作成效,营造良好创新创业创造新生态,纵深推进大众创业万众创新,助力经济高质量发展。

郑州主会场选址在龙子湖智慧岛中原科技城会议中心以及周边场地,重点围绕“一馆、一厦、一街、一坪、一园”展开。“一馆”即中原科技城展览展示厅,共设置展位144个。“一厦”即智慧岛大厦,主要作为“双创”生态和孵化成果展示的重要场所。“一街”即“双创”街区,围绕大学生创新创业、豫籍人才高科技、小微企业高科技、外出务工人员返乡创业及其他高科技展示等5个主题,设计了众星闪烁、众智汇豫、众川归海、不负众望、众“智”成城5个展区,计划布展项目116个,充分展示河南“豫”众不同的创新创业成果。“一坪”即智慧岛大厦与周边楼宇合围的中央草坪,活动期间将承担草坪展览、黑科技发布、大中型项目路演等功能,后续将成为各类创新活动的永久性展示场所。“一园”即芝麻街1958“双创”园,主会场活动期间拟作为重要的创新创业参观点,同时举办“科创中国”技术路演、北大创业大讲堂等4场特色活动。

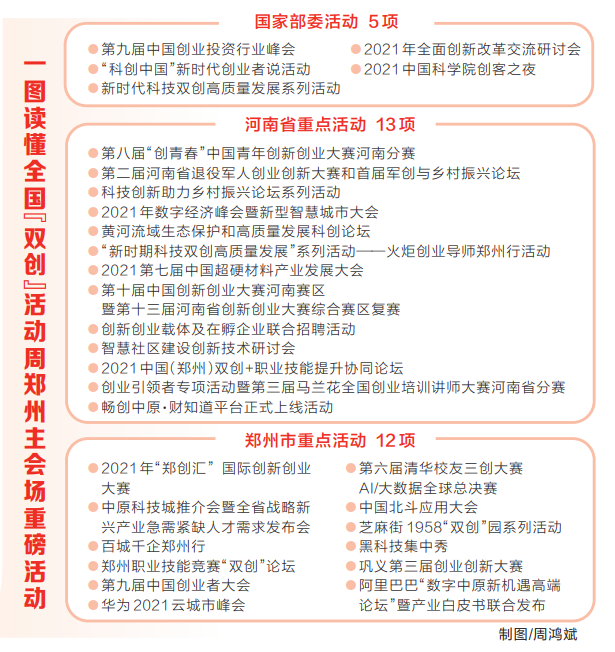
活动周期间,郑州主会场将举办多项重要活动,包括专题演讲、主题论坛、创新创业大赛等,确保活动周期间天天有活动、场场有亮点。

一图读懂全国“双创”活动周郑州主会场重磅活动

2021全国“双创”活动周19日启动 郑州首次作为主会场

免责声明:凡本网注明“来源:XXX(非驻马店广视网、驻马店融媒、驻马店网络问政、掌上驻马店、驻马店头条、驻马店广播电视台)”的作品,均转载自其它媒体,转载目的在于传递更多信息,并不代表本网赞同其观点和对其真实性负责,作品版权归原作者所有,如有侵犯您的原创版权请告知,我们将尽快删除相关内容。凡是本网原创的作品,拒绝任何不保留版权的转载,如需转载请标注来源并添加本文链接,否则承担相应法律后果。

来源 / 大河网

责任编辑 / 詹云清

审核 / 李俊杰 刘晓明

终审 / 平筠

上一篇:驻马店市气象台发布大风蓝色预警信号

下一篇:中欧班列(中豫号)添“新客” 河南首次始发新能源汽车出口专列

精品推荐