点击量:1958
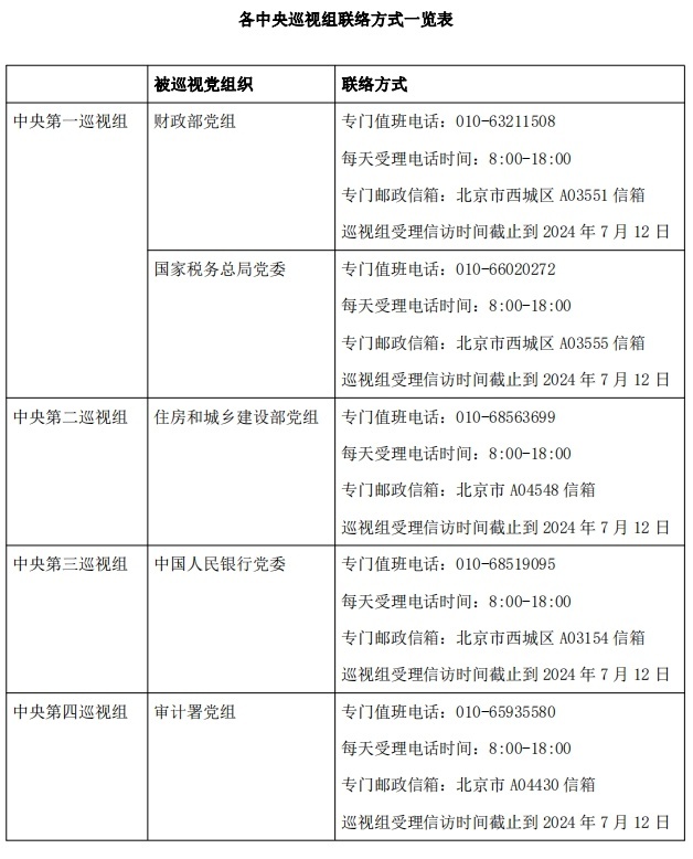
根据党中央关于巡视工作统一部署,二十届中央第三轮巡视的15个巡视组陆续开始进驻被巡视单位。目前,中央巡视组已进驻17家单位并公布了联系方式。据了解,中央巡视组将在被巡视党组织工作3个月左右。
本轮巡视对象有哪些?
经党中央批准,二十届中央第三轮巡视将对国家发展和改革委员会、财政部、自然资源部、住房和城乡建设部、农业农村部、商务部、中国人民银行、审计署、海关总署、国家税务总局、国家市场监督管理总局、国家金融监督管理总局、中国证券监督管理委员会、国家统计局、国家知识产权局、国家粮食和物资储备局、国家能源局、国家林业和草原局、国家外汇管理局、中华全国供销合作总社、全国社会保障基金理事会、中国地质调查局、上海证券交易所、深圳证券交易所、中国进出口银行、中国工商银行股份有限公司、中国农业银行股份有限公司、中国银行股份有限公司、中国建设银行股份有限公司、交通银行股份有限公司、中国中信集团有限公司、中国人寿保险(集团)公司、中国太平保险集团有限责任公司、中国出口信用保险公司等34家单位党委(党组)开展常规巡视。
哪些问题可以向中央巡视组反映?
根据巡视工作条例规定,中央巡视组主要受理反映财政部党组领导班子及其成员、下一级党组织主要负责人和重点岗位人员问题的来信来电来访,重点是关于违反政治纪律、组织纪律、廉洁纪律、群众纪律、工作纪律和生活纪律等方面的举报和反映。其他不属于巡视受理范围的信访问题,将按规定由财政部和有关部门认真处理。



(总台央视记者 宋琎)
免责声明:凡本网注明“来源:XXX(非驻马店广视网、驻马店融媒、驻马店网络问政、掌上驻马店、驻马店头条、驻马店广播电视台)”的作品,均转载自其它媒体,转载目的在于传递更多信息,并不代表本网赞同其观点和对其真实性负责,作品版权归原作者所有,如有侵犯您的原创版权请告知,我们将尽快删除相关内容。凡是本网原创的作品,拒绝任何不保留版权的转载,如需转载请标注来源并添加本文链接,否则承担相应法律后果。
来源 / 央视新闻客户端
责任编辑 / 詹云清
审核 / 李俊杰 刘晓明
终审 / 平筠
下一篇:我国再添4处世界灌溉工程遗产