景区关闭、演唱会延期……多地疫情防控再升级!

    点击量:12922

中新网客户端北京10月28日电(记者 任思雨)连日来,国内出现多点散发本土疫情,疫情风险和防控压力持续增加,各地疫情防控措施再一次升级。目前,国内多家景区暂时关闭、影剧院等文化场所限流,多场演唱会、音乐节再次宣布延期。

多地景区关闭

为有效控制和降低新冠疫情传播风险,文化和旅游部办公厅近日发布紧急通知,要求从严从紧抓好文化和旅游行业疫情防控工作。

通知强调,从严从紧落实文化和娱乐场所疫情防控要求。剧院等演出场所、博物馆、公共图书馆、文化馆(站)、美术馆,以及娱乐场所、上网服务场所等空间相对密闭场所要合理设置人员接待上限,强化卫生管理,加强通风消毒。

通知还提到,尽量减少在密闭场所举办聚集性活动,室内文化和旅游活动场所要按照当地疫情防控部署要求,该限流的限流、该暂停的暂停、该关闭的关闭。

面对此轮疫情,各地迅速作出反应,发布最新疫情防控通知。例如,北京将从严落实公共场所防控措施,按75%限流开放公园景区、影剧院、博物馆等室内外文化娱乐场所,社区棋牌室、麻将馆等场所暂停营业。

本轮疫情多与旅行团或自驾游有关,近日,多地宣布暂停开放景区,暂停旅行社组织跨省团队旅游,包括西安大雁塔景区、大唐不夜城步行街、甘肃嘉峪关关城景区、北京雍和宫在内的国内多个景区已暂停对外开放,恢复时间另行通知。

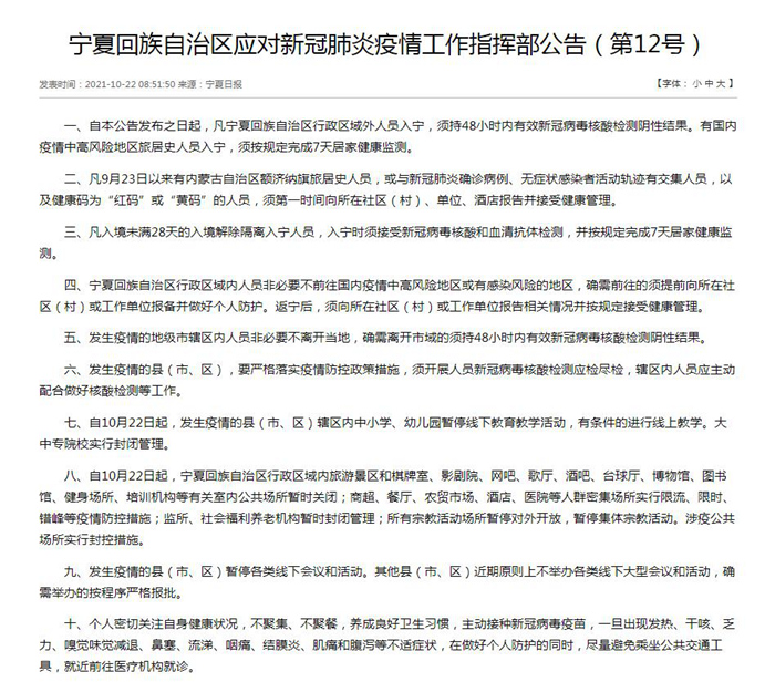
自10月22日起,宁夏回族自治区行政区域内旅游景区暂时关闭。23日,甘肃省文旅厅和甘肃省卫健委联合宣布,全省立即暂停旅游活动,关闭省内所有旅游景区。同时,为降低社会人员流动,兰州终止在兰游客的一切旅行活动,采取就地隔离、就地观察,集中进行核酸检测。

陕西省文旅厅发布通知称,要以更严举措落实疫情防控常态化措施。A级旅游景区、星级饭店等文化旅游场所要严格查验省外来返人员陕西健康码(含西安一码通)、通信大数据行程卡、48小时内核酸检测阴性证明,无法提供的一律不得进入景区景点、不得入住星级饭店。

景区关闭、演唱会延期……多地疫情防控再升级!

宁夏回族自治区应对新冠肺炎疫情工作指挥部公告(第12号)。

多地影院关闭、马拉松延期

疫情影响下,部分影院再次面临停业。近日,宁夏、甘肃相继发布公告,关闭区域内的影剧院、文化娱乐场所、公共文化服务场所。

10月25日起,湖南长沙多家电影院为配合疫情防控暂停营业,记者在购票平台查询发现,多家影院均显示“目前暂无场次安排”。有影城负责人接受媒体采访时表示,恢复营业的时间并不确定。

景区关闭、演唱会延期……多地疫情防控再升级!

来源:猫眼专业版

10月27日,黑龙江黑河市报告新冠肺炎确诊病例1例,为有效阻断疫情传播渠道,当地影剧院、网吧、个体诊所等暂停营业。贵州遵义、内蒙古呼和浩特、内蒙古乌海、河北秦皇岛等地的影院也于近日宣布暂停营业。

此外,国内多场大型马拉松比赛也纷纷宣布延期举办。10月24日,北京马拉松赛组委会发布延期公告,由于北京市近期发生多例京外关联本地确诊病例,为防范疫情传播扩散风险,原定于10月31日举办的2021北京马拉松延期举办。

景区关闭、演唱会延期……多地疫情防控再升级!

2021北京马拉松赛事延期公告。来源:北京马拉松官微

据不完全统计,目前已有成都马拉松、武汉马拉松、重庆女子半程马拉松、石家庄马拉松、南昌马拉松、临沂马拉松、唐山马拉松等十余场赛事延期。原定于11月7日举办的2021杭州马拉松近日发布公告称,组委会疫情防控部门正在对省内和省外的疫情防控工作进行评估,将会在赛前一周左右作出相对比较理性的判断。

多场演出、音乐节延期

最近一段时间,疫情仍然是影响各类演出落地的重要因素,多场演唱会、巡演、音乐节宣布延期。

25日,四川省文旅厅发布通知,按照非必要不举办的原则,在属地疫情防控指挥部的统一安排下,尽量减少举办会议、培训、演出等聚集性活动。活动规模超过100人的,参加人员必须进行核酸检测。

为响应疫情防控号召,原定于11月5日至11月6日在成都举行的“2021李宇春周末愉快演唱会”宣布延期,举办时间另行通知。

景区关闭、演唱会延期……多地疫情防控再升级!

2021李宇春周末愉快演唱会延期公告。

汪苏泷工作室也于近日宣布,原定于10月30日举办的“汪苏泷2021大娱乐家巡回演唱会武汉站延期至12月4日,而这是汪苏泷演唱会的又一次延期。

10月25日,东海音乐节组委会发布公告称,原定于10月29日-31日在浙江舟山举办的舟山东海音乐节将延期至11月27日-28日举办。此外,菏泽海报音乐节、日照山河音乐节、安阳航空音乐节均宣布延期。

首次将颁奖礼设在山东滨州的第12届迷笛奖,同样受疫情影响延期,目前具体时间待定。在延期公告的末尾,迷笛奖颁奖礼组委会写道:“为了下一次相见,请大家继续做好防护,减少不必要的流动和聚集。请依旧保持希望,好好生活,咱们‘从头再来’。”(完)

免责声明:凡本网注明“来源:XXX(非驻马店广视网、驻马店融媒、驻马店网络问政、掌上驻马店、驻马店头条、驻马店广播电视台)”的作品,均转载自其它媒体,转载目的在于传递更多信息,并不代表本网赞同其观点和对其真实性负责,作品版权归原作者所有,如有侵犯您的原创版权请告知,我们将尽快删除相关内容。凡是本网原创的作品,拒绝任何不保留版权的转载,如需转载请标注来源并添加本文链接,否则承担相应法律后果。

来源 / 中国新闻网

责任编辑 / 詹云清

审核 / 李俊杰 刘晓明

终审 / 平筠

上一篇:国家“十三五”科技创新成就展:国之重器集中亮相

下一篇:央媒观豫 | 河南:大美湿地 润泽中原

精品推荐